El agua purificada, especialmente aquella destinada a usos farmacéuticos y médicos, es un componente esencial que exige los más altos estándares de calidad y pureza. La ficha técnica del agua purificada Acofarma representa un documento crucial que detalla las características, especificaciones y controles de calidad de este producto, garantizando su idoneidad para aplicaciones críticas. Este análisis se adentrará en los pormenores de dicha ficha, explorando cada uno de sus componentes y su relevancia en el contexto de la seguridad y eficacia.

Definición y Propósito del Agua Purificada
El agua purificada es agua que ha sido sometida a procesos de purificación para eliminar impurezas, microorganismos y otras sustancias que podrían comprometer su uso. Su propósito principal es servir como vehículo o disolvente en la preparación de medicamentos, productos farmacéuticos, cosméticos y en diversas aplicaciones médicas y de laboratorio donde la pureza es primordial. La ausencia de contaminantes es fundamental para evitar reacciones adversas, asegurar la estabilidad de los productos y mantener la esterilidad cuando sea necesario.
Composición y Especificaciones Clave en la Ficha Técnica
La ficha técnica del agua purificada Acofarma, al igual que otras fichas de productos farmacéuticos, se estructura para proporcionar información detallada y verificable. Los puntos clave que se suelen encontrar incluyen:
- Identificación del Producto: Nombre del producto (Agua Purificada Acofarma), código de referencia, y la forma farmacéutica (generalmente, solución acuosa).
- Composición: Aunque el componente principal es H₂O, la ficha debe especificar que se trata de agua purificada, libre de aditivos o conservantes, a menos que se trate de una formulación específica que requiera alguno, lo cual sería detallado explícitamente.
- Características Físicas: Aspecto (líquido transparente, incoloro, sin olor ni sabor perceptible), pH (generalmente cercano a neutro, con un rango especificado, por ejemplo, 5.0-7.0), y conductividad (un indicador de la presencia de iones disueltos, con un valor máximo especificado). La conductividad es un parámetro crítico para evaluar la eliminación de sales y minerales. Un valor bajo de conductividad indica alta pureza.
- Pruebas de Pureza y Calidad: Aquí es donde reside la mayor parte de la información crítica. La ficha técnica detallará los límites permitidos para diversas impurezas, basándose en normativas farmacéuticas reconocidas como la Farmacopea Europea (Ph. Eur.) o la Farmacopea de los Estados Unidos (USP). Estas pruebas suelen incluir:
- Impurezas Orgánicas: Determinadas a menudo por el ensayo de oxidabilidad. Se establecen límites máximos para la cantidad de oxígeno consumido por las impurezas orgánicas presentes.
- Iones: Límites para cloruros, sulfatos, nitratos, amonio, calcio, magnesio y otros iones metálicos. La presencia de estos iones puede afectar la estabilidad de las formulaciones y la seguridad del producto.
- Metales Pesados: Un límite estricto para la presencia de metales pesados como plomo, mercurio, arsénico, etc., que son tóxicos incluso en bajas concentraciones.
- Endotoxinas Bacterianas: Para agua utilizada en preparaciones parenterales, el control de endotoxinas es fundamental para prevenir reacciones febriles. Se especifica un límite máximo de unidades formadoras de colonias (UFC) o equivalentes.
- Contaminación Microbiana: Se establecen límites para la cuenta total de microorganismos aerobios viables (TAMC) y la cuenta total de levaduras y mohos (TYMC). Si el agua es estéril, se especifica explícitamente.
- Prueba de Cloruro: Para asegurar la ausencia de cloruros residuales que puedan provenir del proceso de purificación o del agua de origen.
- Prueba de Sulfato: Similar a la de cloruro, para verificar la eliminación de sulfatos.
- Prueba de Amonio: Para detectar la presencia de amonio, que puede ser un indicador de contaminación o de degradación de compuestos nitrogenados.
- Prueba de Nitrato: Para asegurar la ausencia de nitratos.
- Prueba de Carbono Orgánico Total (COT): Un método más sensible para evaluar la presencia de materia orgánica. La ficha especificará un valor máximo de COT.

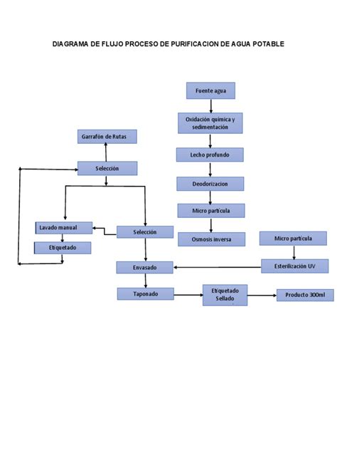
Métodos de Producción y Control de Calidad
La obtención de agua purificada de alta calidad implica una serie de etapas de tratamiento rigurosas. Los métodos comunes incluyen:
- Filtración: Eliminación de partículas en suspensión.
- Ósmosis Inversa: Un proceso que utiliza una membrana semipermeable para eliminar sales, minerales, microorganismos y otras impurezas.
- Desionización/Intercambio Iónico: Eliminación de iones disueltos mediante resinas.
- Destilación: Evaporación y posterior condensación del agua, dejando atrás las impurezas no volátiles.
- Radiación Ultravioleta (UV): Utilizada para la inactivación de microorganismos.
La ficha técnica Acofarma, además de listar las especificaciones, debe hacer referencia a los métodos analíticos utilizados para verificar el cumplimiento de estas especificaciones. Estos métodos suelen estar estandarizados por las farmacopeas correspondientes. El control de calidad no termina con la producción; se implementan sistemas de monitorización continua y se realizan análisis periódicos para asegurar que el agua mantenida en almacenamiento cumpla con los estándares.
Aplicaciones del Agua Purificada Acofarma
El agua purificada Acofarma, dada su alta calidad, encuentra aplicación en diversos campos:
- Industria Farmacéutica: Como excipiente en la formulación de medicamentos líquidos, semisólidos y sólidos. Es crucial para la preparación de soluciones inyectables (agua para inyección, si cumple con estándares específicos de esterilidad y ausencia de pirógenos), colirios, jarabes, suspensiones, y como agente de limpieza para equipos.
- Laboratorios de Investigación y Diagnóstico: En la preparación de reactivos, medios de cultivo y para la limpieza de material de laboratorio.
- Industria Cosmética: En la formulación de cremas, lociones, champús y otros productos de cuidado personal.
- Aplicaciones Médicas: En equipos médicos como humidificadores, máquinas de diálisis (agua para diálisis, si cumple con requisitos específicos) y para la limpieza y esterilización de instrumental.
Es importante destacar que, dependiendo de la aplicación final, el agua purificada puede requerir tratamientos adicionales. Por ejemplo, para ser clasificada como "Agua para Inyección" (WFI - Water For Injection), debe cumplir con requisitos aún más estrictos de esterilidad y ausencia de pirógenos.
Qualipharm Sistema de Tratamiento de Agua
Cumplimiento Normativo y Certificación
La producción y comercialización de agua purificada para uso farmacéutico están estrictamente reguladas por agencias sanitarias como la Agencia Española de Medicamentos y Productos Sanitarios (AEMPS) en España, la European Medicines Agency (EMA) en Europa, y la Food and Drug Administration (FDA) en Estados Unidos. La ficha técnica debe reflejar el cumplimiento de estas normativas, y a menudo incluye referencias a certificados de análisis (CoA) que validan lotes específicos de producción. La trazabilidad del producto, desde su origen hasta el consumidor final, es un aspecto fundamental garantizado por estos documentos y los sistemas de gestión de calidad implementados por el fabricante.
Consideraciones sobre Almacenamiento y Manipulación
La ficha técnica también suele proporcionar directrices sobre el almacenamiento y la manipulación del agua purificada para mantener su calidad. Esto incluye recomendaciones sobre las condiciones de temperatura, la protección contra la contaminación ambiental (polvo, microorganismos) y la vida útil del producto. Un almacenamiento inadecuado puede llevar a la recontaminación o a la degradación de la calidad del agua, comprometiendo su uso seguro y eficaz. Los envases deben ser adecuados para evitar la lixiviación de sustancias del material del recipiente al agua y protegerla de la luz y el aire si es necesario.
La Importancia de la Información Detallada
La ficha técnica del agua purificada Acofarma no es solo un documento informativo, sino una herramienta esencial para garantizar la seguridad, la eficacia y la consistencia de los productos y procesos que dependen de ella. Permite a los usuarios:
- Seleccionar el producto adecuado: Asegurarse de que el agua purificada cumple con los requisitos específicos de su aplicación.
- Cumplir con las normativas: Verificar que el producto satisface los estándares regulatorios exigidos.
- Implementar controles de calidad: Utilizar la información para establecer sus propios procedimientos de control y validación.
- Minimizar riesgos: Reducir la posibilidad de fallos en procesos o productos debido a la calidad inadecuada del agua.
La transparencia en la información proporcionada en la ficha técnica, detallando métodos de producción, especificaciones precisas y controles de calidad rigurosos, es un pilar fundamental en la industria farmacéutica y en cualquier sector que requiera agua de alta pureza. La ficha técnica del agua purificada Acofarma, al igual que la de cualquier proveedor reputado, debe ser un reflejo de un compromiso inquebrantable con la calidad y la seguridad.

Evolución de los Estándares de Calidad del Agua Purificada
A lo largo del tiempo, los estándares de calidad para el agua purificada han evolucionado significativamente, impulsados por los avances en la tecnología analítica y una mayor comprensión de los riesgos asociados a las impurezas. Las farmacopeas se actualizan periódicamente para incorporar nuevos métodos de ensayo, límites más estrictos y directrices actualizadas sobre la producción y el control del agua. Por ejemplo, la determinación del Carbono Orgánico Total (COT) se ha vuelto cada vez más importante como medida integral de la contaminación orgánica, superando a métodos más antiguos como la oxidabilidad. De manera similar, los límites para las endotoxinas bacterianas son cruciales para el agua utilizada en productos parenterales, y los métodos de ensayo para su detección han mejorado en sensibilidad y especificidad. El concepto de "Agua Purificada" como tal puede tener diferentes grados de pureza dependiendo de la farmacopea y el uso previsto, y la ficha técnica debe clarificar a qué estándar específico se adhiere el producto Acofarma.
Desafíos en la Producción y Mantenimiento de la Pureza
Mantener la pureza del agua purificada una vez producida presenta varios desafíos. El agua purificada es, por naturaleza, un medio que tiende a disolver sustancias. Por lo tanto, los materiales de los tanques de almacenamiento, las tuberías y los equipos de dispensación deben ser cuidadosamente seleccionados para ser inertes y no lixiviar contaminantes al agua. Además, el agua purificada puede ser susceptible al crecimiento microbiano si no se controla adecuadamente. Las estrategias para prevenir la contaminación microbiana incluyen la recirculación del agua a través de sistemas de purificación, el uso de radiación UV, la filtración de membrana y el control riguroso de la temperatura de almacenamiento. La limpieza y sanitización regulares de todo el sistema de distribución de agua son también aspectos críticos.
La ficha técnica Acofarma, al describir el producto, implícitamente valida que la empresa ha implementado sistemas robustos para superar estos desafíos. La fiabilidad del proveedor en este sentido es tan importante como las especificaciones detalladas en el documento.
El Rol de la Trazabilidad y la Documentación
En el ámbito farmacéutico, la trazabilidad es un requisito indispensable. Cada lote de agua purificada debe ser rastreable hasta su origen, los procesos de fabricación utilizados, los controles de calidad aplicados y los resultados de los análisis. La ficha técnica, junto con el Certificado de Análisis (CoA) específico para cada lote, proporciona la documentación necesaria para la trazabilidad. Esto permite a los fabricantes de medicamentos y otros productos sensibles verificar la calidad del agua que utilizan y cumplir con las exigencias de las autoridades regulatorias. Un CoA detallado confirmará que un lote particular de agua purificada Acofarma cumple con todas las especificaciones descritas en la ficha técnica.
Consideraciones sobre el pH y la Conductividad
El pH y la conductividad son dos parámetros físico-químicos que ofrecen información valiosa sobre la pureza del agua. El pH, que mide la acidez o alcalinidad, debe estar dentro de un rango específico (generalmente de 5.0 a 7.0 para el agua purificada). Desviaciones significativas pueden indicar la presencia de contaminantes ácidos o básicos. La conductividad, por otro lado, mide la capacidad del agua para conducir electricidad, lo cual está directamente relacionado con la concentración de iones disueltos. El agua pura es un mal conductor de la electricidad. Por lo tanto, un valor de conductividad bajo es indicativo de una alta pureza, es decir, una baja concentración de sales y minerales disueltos. La ficha técnica especificará los límites máximos permitidos para estos parámetros, asegurando que el agua se mantenga dentro de los rangos aceptables para su uso previsto.
El Impacto de las Impurezas Orgánicas
Las impurezas orgánicas, aunque a menudo presentes en concentraciones muy bajas, pueden tener un impacto significativo en la calidad y seguridad de los productos farmacéuticos. Pueden provenir de la fuente de agua, de la degradación de materiales del equipo, o de la contaminación biológica. Estas impurezas pueden afectar la estabilidad de los fármacos, reaccionar con los ingredientes activos o incluso ser tóxicas. Por ello, las pruebas de oxidabilidad y, más modernamente, el análisis de Carbono Orgánico Total (COT), son cruciales. La ficha técnica del agua purificada Acofarma detallará los límites aceptables para estas impurezas, asegurando que el agua sea un vehículo seguro y estable para las formulaciones.
La Perspectiva del Usuario Final
Para el usuario final de agua purificada Acofarma, la ficha técnica es la puerta de entrada a la información esencial. Permite una evaluación informada de si el producto es adecuado para sus necesidades específicas. Un farmacéutico que formula un medicamento, un investigador que prepara un experimento crítico, o un fabricante de cosméticos, todos dependen de la información contenida en la ficha técnica para garantizar la calidad y seguridad de sus propios productos. La claridad, precisión y exhaustividad de esta ficha son, por lo tanto, de suma importancia. La ausencia de información o la ambigüedad pueden generar dudas y riesgos innecesarios. El compromiso de Acofarma con la calidad se refleja en la transparencia y detalle de su ficha técnica.
tags: #ficha #tecnica #agua #purificada #acofarma